The company provides comprehensive dental services with specialized dentists, using high-standard medical equipment and prioritizing patient safety under the "LDC" brand. Currently, there are 21 branches in Bangkok, the surrounding areas, and other provinces, with plans to expand nationwide.

 

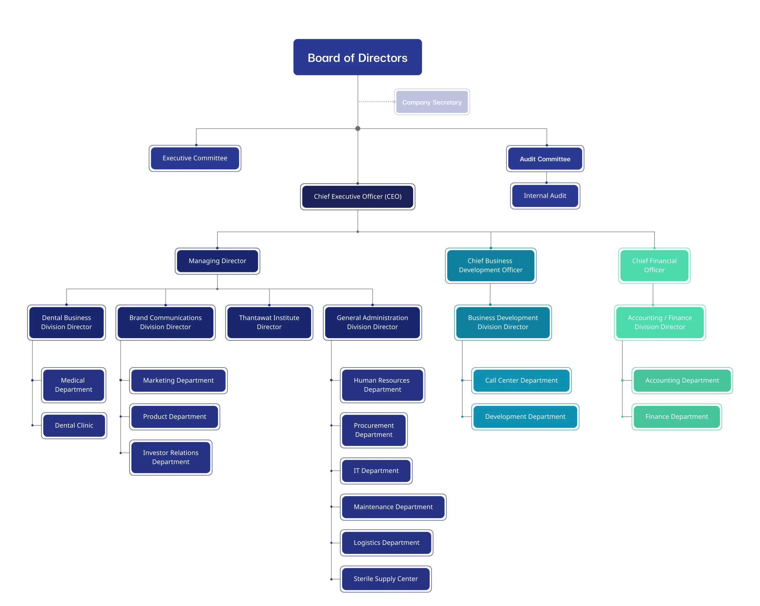
Organization Chart

Organization Chart

LDC DENTAL PUBLIC COMPANY LIMITED

Profile

Mrs. Nopkaew Supornpathana

กรรมการ/กรรมการบริหาร/ผู้ช่วยประธานเจ้าหน้าที่บริหาร
สายงานการเงินและบัญชี/เลขาสุการบริษัท

(วันที่ได้รับแต่งตั้งเป็นกรรมการ 28 มีนาคม 2556)

Education

  • ปริญญาโท บริหารธุรกิจมหาบัณฑิต มหาวิทยาลัยนานาชาติแสตมฟอร์ด
  • ปริญญาตรี ศิลปศาสตร์บัณฑิต มหาวิทยาลัยรามคําแหง

ประกาศนียบัตร

  • หลักสูตร Director Accreditation Program (DAP) รุ่น 109/2014
  • หลักสูตร Company Secretary Program (CSP) รุ่น 68/2016
  • หลักสูตร Fundamentals for Corporate secretaries รุ่นที่ 1/2560 สมาคมบริษัทจดทะเบียนไทย
  • หลักสูตร ADVANCES FOR CORPORATE SECRETARIES รุ่นที่1/2561 สมาคมบริษัทจดทะเบียนไทย
  • การจัดหาเงินทุนเพื่อเพิ่มมูลค่ากิจการอย่างยั่งยืนด้วยเครื่องมือตลาดทุน ตลาดหลักทรัพย์แห่งประเทศไทย
  • หลักสูตรมาตรฐานการสอบบัญชีรหัส 700(ปรับปรุง)
  • BSC- Based Strategic Plan& Action Plan
  • หลักสูตรทักษะหัวหน้างาน สถาบันเพิ่มผลผลิตแห่งชาติ
  • หลักสูตร BSC –Based Strategic Plan & Action Plan
  • การจัดทําแผนงบประมาณ

สัดส่วนการถือหุ้นในบริษัท

 -None-

สัดส่วนการถือหุ้นในบริษัทของคู่สมรสและบุตรที่ยังไม่บรรลุนิติภาวะ

 -None-

ประสบการณ์การทำงาน

2545-ปัจจุบัน
กรรมการ/กรรมการบริหาร/ผู้ช่วยประธานเจ้าหน้าที่บริหาร
สายงานการเงินและบัญชี/เลขานุการบริษัทบริษัท
บริษัท แอลดีซี เด็นทัล จํากัด (มหาชน)
 

บริษัทจดทะเบียนอื่น

 -None-

กิจการที่ไม่ใช่บริษัทจดทะเบียน

 -None-

PROFILE

Mrs. Nopkaew Supornpathana

กรรมการ/กรรมการบริหาร/ผู้ช่วยประธานเจ้าหน้าที่บริหาร
สายงานการเงินและบัญชี/เลขาสุการบริษัท

(วันที่ได้รับแต่งตั้งเป็นกรรมการ 28 มีนาคม 2556)

Education

  • ปริญญาโท บริหารธุรกิจมหาบัณฑิต มหาวิทยาลัยนานาชาติแสตมฟอร์ด
  • ปริญญาตรี ศิลปศาสตร์บัณฑิต มหาวิทยาลัยรามคําแหง

ประกาศนียบัตร

สัดส่วนการถือหุ้นในบริษัท

 -None-

สัดส่วนการถือหุ้นในบริษัทของคู่สมรสและบุตรที่ยังไม่บรรลุนิติภาวะ

 -None-

ประสบการณ์การทำงาน

2545-ปัจจุบัน
กรรมการ/กรรมการบริหาร/ผู้ช่วยประธานเจ้าหน้าที่บริหาร
สายงานการเงินและบัญชี/เลขานุการบริษัทบริษัท
บริษัท แอลดีซี เด็นทัล จํากัด (มหาชน)
 

บริษัทจดทะเบียนอื่น

 -None-

กิจการที่ไม่ใช่บริษัทจดทะเบียน

 -None-

Profile

Ms. Sirilak Tangborirak

กรรมการ/กรรมการบริหาร/กรรมการความเสี่ยง/
ผู้ช่วยประธานนเจ้าหน้าที่บริหาร สายงานพัฒนาธุรกิจ

(วันที่ได้รับแต่งตั้งเป็นกรรมการ 28 มีนาคม 2556)

Education

  • ปริญญาตรี ศิลปศาสตรบัณฑิต สาขาวิชาสื่อสารมวลชน มหาวิทยาลัยรามคําแหง

ประกาศนียบัตร

  • Director Accreditation Program (DAP) รุ่น 110/2014
  • สร้างสรรค์กลยุทธ์การตลาดสู่ความสําเร็จ Formulating Marketing Strategies
  • Digital & Loyalty Marketing for Management
  • Brand SME 4.0
  • CEO Branding
  • CRM & CEM For Thailand SME 4.0

สัดส่วนการถือหุ้นในบริษัท

0.03%

สัดส่วนการถือหุ้นในบริษัทของคู่สมรสและบุตรที่ยังไม่บรรลุนิติภาวะ

50.04%

ประสบการณ์การทำงาน

2556-ปัจจุบัน
กรรมการ/ กรรมการบริหาร/ผู้ช่วยประธานเจ้าหน้าที่บริหาร สายงานพัฒนาธุรกิจ
บริษัท แอลดีซี เด็นทัล จํากัด (มหาชน)
 

บริษัทจดทะเบียนอื่น

 -None-

กิจการที่ไม่ใช่บริษัทจดทะเบียน

2560-ปัจจุบัน
Director 
บริษัท เลิฟแฮนด์ พร็อพเพอร์ตี้

PROFILE

Ms. Sirilak Tangborirak

กรรมการ/กรรมการบริหาร/กรรมการความเสี่ยง/
ผู้ช่วยประธานนเจ้าหน้าที่บริหาร สายงานพัฒนาธุรกิจ

(วันที่ได้รับแต่งตั้งเป็นกรรมการ 28 มีนาคม 2556)

Education

  • ปริญญาตรี ศิลปศาสตรบัณฑิต สาขาวิชาสื่อสารมวลชน มหาวิทยาลัยรามคําแหง

ประกาศนียบัตร

  • Director Accreditation Program (DAP) รุ่น 110/2014
  • สร้างสรรค์กลยุทธ์การตลาดสู่ความสําเร็จ Formulating Marketing Strategies
  • Digital & Loyalty Marketing for Management
  • Brand SME 4.0
  • CEO Branding
  • CRM & CEM For Thailand SME 4.0

สัดส่วนการถือหุ้นในบริษัท

0.03%

สัดส่วนการถือหุ้นในบริษัทของคู่สมรสและบุตรที่ยังไม่บรรลุนิติภาวะ

50.04%

ประสบการณ์การทำงาน

2556-ปัจจุบัน
กรรมการ/ กรรมการบริหาร/ผู้ช่วยประธานเจ้าหน้าที่บริหาร สายงานพัฒนาธุรกิจ
บริษัท แอลดีซี เด็นทัล จํากัด (มหาชน)
 

บริษัทจดทะเบียนอื่น

 -None-

กิจการที่ไม่ใช่บริษัทจดทะเบียน

2560-ปัจจุบัน
Director 
บริษัท เลิฟแฮนด์ พร็อพเพอร์ตี้

Profile

นางสาวพลับพลา ดาทอง

กรรมการ/กรรมการบริหาร/กรรมการผู้จัดการ

(วันที่ได้รับแต่งตั้งเป็นกรรมการ 28 มีนาคม 2556)

Education

  • ปริญญาตรี ศิลปศาสตร์บัณฑิต มหาวิทยาลัยราชภัฎนครปฐม

ประกาศนียบัตร

  • หลักสูตร Director Accreditation Program (DAP) รุ่นที่ 110/2014
  • หลักสูตรทักษะหัวหน้างาน สถาบันเพิ่มผลผลิตแห่งชาต
  • หลักสูตร BSC –Based Strategic Plan & Action Plan
  • หลักสูตรส่งเสริมพัฒนาธุรกิจแฟรนไชส์สู่ระบบมาตรฐานสากล

สัดส่วนการถือหุ้นในบริษัท

 -None-

สัดส่วนการถือหุ้นในบริษัทของคู่สมรสและบุตรที่ยังไม่บรรลุนิติภาวะ

 -None-

ประสบการณ์การทำงาน

2559-ปัจจุบัน
กรรมการ/กรรมการบริหาร/กรรมการผู้จัดการ
บริษัท แอลดีซี เด็นทัล จํากัด (มหาชน)
 

บริษัทจดทะเบียนอื่น

 -None-

กิจการที่ไม่ใช่บริษัทจดทะเบียน

 -None-

PROFILE

นางสาวพลับพลา ดาทอง

กรรมการ/กรรมการบริหาร/กรรมการผู้จัดการ

(วันที่ได้รับแต่งตั้งเป็นกรรมการ 28 มีนาคม 2556)

Education

  • ปริญญาตรี ศิลปศาสตร์บัณฑิต มหาวิทยาลัยราชภัฎนครปฐม

ประกาศนียบัตร

  • หลักสูตร Director Accreditation Program (DAP) รุ่นที่ 110/2014
  • หลักสูตรทักษะหัวหน้างาน สถาบันเพิ่มผลผลิตแห่งชาต
  • หลักสูตร BSC –Based Strategic Plan & Action Plan
  • หลักสูตรส่งเสริมพัฒนาธุรกิจแฟรนไชส์สู่ระบบมาตรฐานสากล

สัดส่วนการถือหุ้นในบริษัท

 -None-

สัดส่วนการถือหุ้นในบริษัทของคู่สมรสและบุตรที่ยังไม่บรรลุนิติภาวะ

 -None-

ประสบการณ์การทำงาน

2559-ปัจจุบัน
กรรมการ/กรรมการบริหาร/กรรมการผู้จัดการ
บริษัท แอลดีซี เด็นทัล จํากัด (มหาชน)
 

บริษัทจดทะเบียนอื่น

 -None-

กิจการที่ไม่ใช่บริษัทจดทะเบียน

 -None-

Profile

Mr. Amornsak Daengsaengthong

กรรมการอิสระ/กรรมการตรวจสอบ

(วันที่ได้รับแต่งตั้งเป็นกรรมการ 20 เมษายน 2565)

Education

  • ปริญญาตรีนิติศาสตร์บัณฑิต จุฬาลงกรณ์มหาวิทยาลัย
  • วุฒิบัตร Mini Master in HR Management คณะเศรษฐศาสตร์ จุฬาลงกรณ์มหาวิทยาลัย

ประกาศนียบัตร

  • หลักสูตร Director Accreditation Program (DAP) รุ่นที่ 196/2022

สัดส่วนการถือหุ้นในบริษัท

 -None-

สัดส่วนการถือหุ้นในบริษัทของคู่สมรสและบุตรที่ยังไม่บรรลุนิติภาวะ

 -None-

ประสบการณ์การทำงาน

2559-ปัจจุบัน
กรรมการอิสระ/กรรมการตรวจสอบ
บริษัท แอลดีซี เด็นทัล จํากัด (มหาชน)
 

บริษัทจดทะเบียนอื่น

 -None-

กิจการที่ไม่ใช่บริษัทจดทะเบียน

2557–ปัจจุบัน
รองประธานฝ่ายการตลาด
บจก ดีพลัสอินเตอร์เทรด
 
2553–ปัจจุบัน
กรรมการผู้จัดการ
บจก.โมทีค (ประเทศไทย)

PROFILE

Mr. Amornsak Daengsaengthong

กรรมการอิสระ/กรรมการตรวจสอบ

(วันที่ได้รับแต่งตั้งเป็นกรรมการ 20 เมษายน 2565)

Education

  • ปริญญาตรีนิติศาสตร์บัณฑิต จุฬาลงกรณ์มหาวิทยาลัย
  • วุฒิบัตร Mini Master in HR Management คณะเศรษฐศาสตร์ จุฬาลงกรณ์มหาวิทยาลัย

ประกาศนียบัตร

  • หลักสูตร Director Accreditation Program (DAP) รุ่นที่ 196/2022

สัดส่วนการถือหุ้นในบริษัท

 -None-

สัดส่วนการถือหุ้นในบริษัทของคู่สมรสและบุตรที่ยังไม่บรรลุนิติภาวะ

 -None-

ประสบการณ์การทำงาน

2559-ปัจจุบัน
กรรมการอิสระ/กรรมการตรวจสอบ
บริษัท แอลดีซี เด็นทัล จํากัด (มหาชน)
 

บริษัทจดทะเบียนอื่น

 -None-

กิจการที่ไม่ใช่บริษัทจดทะเบียน

2557–ปัจจุบัน
รองประธานฝ่ายการตลาด
บจก ดีพลัสอินเตอร์เทรด
 
2553–ปัจจุบัน
กรรมการผู้จัดการ
บจก.โมทีค (ประเทศไทย)

Profile

Mrs. Supaporn Ratchatasuwan

กรรมการอิสระ/กรรมการตรวจสอบ

(วันที่ได้รับแต่งตั้งเป็นกรรมการ 20 เมษายน 2559)

Education

  • ปริญญาโท Master of Management สถาบันบัณฑิตบริหารธุรกิจศศินทร์แห่งจุฬาลงกรณ์มหาวิทยาลัย
  • ปริญญาตรีบัญชีบัณฑิต จุฬาลงกรณ์มหาวิทยาลัย

ประกาศนียบัตร

  • หลักสูตร Director Accreditation Program (DAP) รุ่นที่ 34/2005

สัดส่วนการถือหุ้นในบริษัท

 -None-

สัดส่วนการถือหุ้นในบริษัทของคู่สมรสและบุตรที่ยังไม่บรรลุนิติภาวะ

 -None-

ประสบการณ์การทำงาน

2559-ปัจจุบัน
กรรมการอิสระ/กรรมการตรวจสอบ
บริษัท แอลดีซี เด็นทัล จํากัด (มหาชน)
 

บริษัทจดทะเบียนอื่น

 -None-

กิจการที่ไม่ใช่บริษัทจดทะเบียน

2552–ปัจจุบัน
หัวหน้าฝ่ายการเงินและบัญชี
สภากาชาดไทย

PROFILE

Mrs. Supaporn Ratchatasuwan

กรรมการอิสระ/กรรมการตรวจสอบ

(วันที่ได้รับแต่งตั้งเป็นกรรมการ 20 เมษายน 2559)

Education

  • ปริญญาโท Master of Management สถาบันบัณฑิตบริหารธุรกิจศศินทร์แห่งจุฬาลงกรณ์มหาวิทยาลัย
  • ปริญญาตรีบัญชีบัณฑิต จุฬาลงกรณ์มหาวิทยาลัย

ประกาศนียบัตร

  • หลักสูตร Director Accreditation Program (DAP) รุ่นที่ 34/2005

สัดส่วนการถือหุ้นในบริษัท

 -None-

สัดส่วนการถือหุ้นในบริษัทของคู่สมรสและบุตรที่ยังไม่บรรลุนิติภาวะ

 -None-

ประสบการณ์การทำงาน

2559-ปัจจุบัน
กรรมการอิสระ/กรรมการตรวจสอบ
บริษัท แอลดีซี เด็นทัล จํากัด (มหาชน)
 

บริษัทจดทะเบียนอื่น

 -None-

กิจการที่ไม่ใช่บริษัทจดทะเบียน

2552–ปัจจุบัน
หัวหน้าฝ่ายการเงินและบัญชี
สภากาชาดไทย

Profile

Mr. Thammanoon Kokiatwanit

กรรมการอิสระ/ประธานกรรมการตรวจสอบ

(วันที่ได้รับแต่งตั้งเป็นกรรมการ 21 เมษายน 2566)

Education

  • ปริญญาโท บริหารธุรกิจมหาบัณฑิต ถาบันบัณฑิตพัฒนบริหารศาสตร์ (NIDA)
  • ปริญญาตรี บริหารธุรกิจ (สาขาการบัญชี) มหาวิทยาลัยอัสสัมชัญ

ประกาศนียบัตร

  • ด้านบัญชี/ การเงิน ผู้สอบบัญชีรับอนุญาตทะเบียนเลขที่ 7331
  • หลักสูตร Director Accreditation Program (DAP)/ 2020

Training

  • Role of the Chairman Program (RCP) Class 9/2006
  • Director Accreditation Program (DAP) Class 98/2012

สัดส่วนการถือหุ้นในบริษัท

 -None-

สัดส่วนการถือหุ้นในบริษัทของคู่สมรสและบุตรที่ยังไม่บรรลุนิติภาวะ

 -None-

ประสบการณ์การทำงาน

2566-ปัจจุบัน
กรรมการอิสระ/ประธานกรรมการกรรมการตรวจสอบ
บริษัท แอลดีซี เด็นทัล จํากัด (มหาชน)
 

บริษัทจดทะเบียนอื่น

2564–ปัจจุบัน
ประธานเจ้าหน้าที่ฝ่ายบัญชีและการเงิน
บริษัท ฮิวแมนิก้า จํากัด (มหาชน)

กิจการที่ไม่ใช่บริษัทจดทะเบียน

  • ไม่มีการดํารงตําแหน่ง

PROFILE

Mr. Thammanoon Kokiatwanit

กรรมการอิสระ/ประธานกรรมการตรวจสอบ

(วันที่ได้รับแต่งตั้งเป็นกรรมการ 21 เมษายน 2566)

Education

  • ปริญญาโท บริหารธุรกิจมหาบัณฑิต ถาบันบัณฑิตพัฒนบริหารศาสตร์ (NIDA)
  • ปริญญาตรี บริหารธุรกิจ (สาขาการบัญชี) มหาวิทยาลัยอัสสัมชัญ

ประกาศนียบัตร

  • ด้านบัญชี/ การเงิน ผู้สอบบัญชีรับอนุญาตทะเบียนเลขที่ 7331
  • หลักสูตร Director Accreditation Program (DAP)/ 2020

Training

  • Role of the Chairman Program (RCP) Class 9/2006
  • Director Accreditation Program (DAP) Class 98/2012

สัดส่วนการถือหุ้นในบริษัท

 -None-

สัดส่วนการถือหุ้นในบริษัทของคู่สมรสและบุตรที่ยังไม่บรรลุนิติภาวะ

 -None-

ประสบการณ์การทำงาน

2566-ปัจจุบัน
กรรมการอิสระ/ประธานกรรมการกรรมการตรวจสอบ
บริษัท แอลดีซี เด็นทัล จํากัด (มหาชน)
 

บริษัทจดทะเบียนอื่น

2564–ปัจจุบัน
ประธานเจ้าหน้าที่ฝ่ายบัญชีและการเงิน
บริษัท ฮิวแมนิก้า จํากัด (มหาชน)

กิจการที่ไม่ใช่บริษัทจดทะเบียน

  • ไม่มีการดํารงตําแหน่ง

Profile

Dr. Watthana Chaiwat

กรรมการ/ประธานกรรมการ/ประธานกรรมการบริหาร/ประธานเจ้าหน้าที่บริหาร

(วันที่ได้รับแต่งตั้งเป็นกรรมการ 28 มีนาคม 2556)

Education

  • ปริญญาตรี ทันตแพทยศาสตร์บัณฑิต. ( D.D.S.).จุฬาลงกรณ์มหาวิทยาลัย
  • Bachelor of Laws, Sripatum University
  • Bachelor of Arts in Economics, UPSALA College New Jersey, U.S.A
  • Diploma, National Defense Course Class 35,
    National Defense College (NDC)

ประกาศนียบัตร

  • Director Accreditation Program (DAP) รุ่นที่ 109/2014
  • หลักสูตรผู้บริหารระดับสูง สถาบันวิทยาการตลาดทุน รุ่นที่ 26
  • Modern Office Management, มหาวิทยาลัยสุโขทัยธรรมาธิราช, 2001
    Basic Computer & Internet for Executive (BCIE),
    Loxley Information Company Limited,
  • Franchise B2B , Batch 11, มหาวิทยาลัยศรีปทุม, 2009

Training

  • Role of the Chairman Program (RCP) Class 9/2006
  • Director Accreditation Program (DAP) Class 98/2012

สัดส่วนการถือหุ้นในบริษัท

50.04%

สัดส่วนการถือหุ้นในบริษัทของคู่สมรสและบุตรที่ยังไม่บรรลุนิติภาวะ

 -None-

กิจการที่ไม่ใช่บริษัทจดทะเบียน

2557 -ปัจจุบัน
กรรมการผู้จัดการ
บริษัท เลิฟแฮนด์กรุ๊ฟ จํากัด
 

กิจการที่ไม่ใช่บริษัทจดทะเบียน

2560-ปัจจุบัน
กรรมการผู้จัดการ บริษัท
เลิฟแฮนด์กรุ๊ฟ จํากัด
 
2566-ปัจจุบัน
Director
บริษัทสลิพอาวล์ จํากัด
 

PROFILE

Dr. Watthana Chaiwat

กรรมการ/ประธานกรรมการ/ประธานกรรมการบริหาร/ประธานเจ้าหน้าที่บริหาร

(วันที่ได้รับแต่งตั้งเป็นกรรมการ 28 มีนาคม 2556)

Education

  • ปริญญาตรี ทันตแพทยศาสตร์บัณฑิต. ( D.D.S.).จุฬาลงกรณ์มหาวิทยาลัย
  • Bachelor of Laws, Sripatum University
  • Bachelor of Arts in Economics, UPSALA College New Jersey, U.S.A
  • Diploma, National Defense Course Class 35,
    National Defense College (NDC)

ประกาศนียบัตร

  • Director Accreditation Program (DAP) รุ่นที่ 109/2014
  • หลักสูตรผู้บริหารระดับสูง สถาบันวิทยาการตลาดทุน รุ่นที่ 26
  • Modern Office Management, มหาวิทยาลัยสุโขทัยธรรมาธิราช, 2001
    Basic Computer & Internet for Executive (BCIE),
    Loxley Information Company Limited,
  • Franchise B2B , Batch 11, มหาวิทยาลัยศรีปทุม, 2009

Training

  • Role of the Chairman Program (RCP) Class 9/2006
  • Director Accreditation Program (DAP) Class 98/2012

สัดส่วนการถือหุ้นในบริษัท

50.04%

สัดส่วนการถือหุ้นในบริษัทของคู่สมรสและบุตรที่ยังไม่บรรลุนิติภาวะ

 -None-

กิจการที่ไม่ใช่บริษัทจดทะเบียน

2557 -ปัจจุบัน
กรรมการผู้จัดการ
บริษัท เลิฟแฮนด์กรุ๊ฟ จํากัด
 

กิจการที่ไม่ใช่บริษัทจดทะเบียน

2560-ปัจจุบัน
กรรมการผู้จัดการ บริษัท
เลิฟแฮนด์กรุ๊ฟ จํากัด
 
2566-ปัจจุบัน
Director
บริษัทสลิพอาวล์ จํากัด